南鸿装饰9月全体设计师会议精彩概览
发布时间:2021-09-11

9日下午,南鸿装饰9月全体设计师会议于杭州瑞莱克斯大酒店举行。
本次会议上,共有七位设计师做了案例分享,还有合作品牌商的产品讲解与南鸿产品的上新信息,一起来看看!
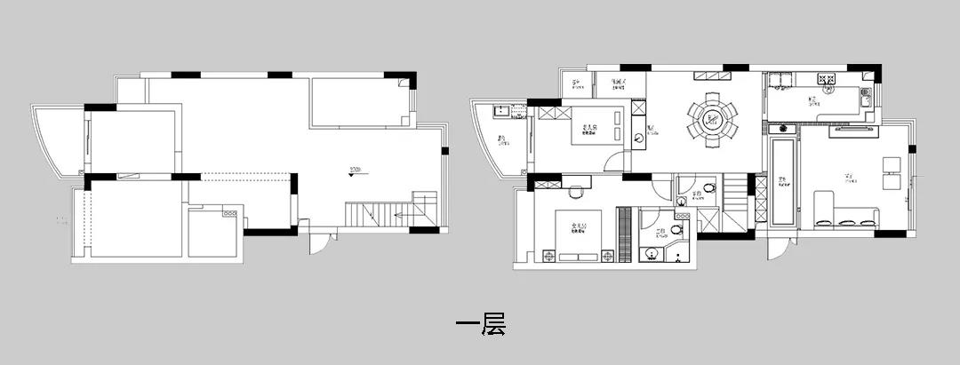
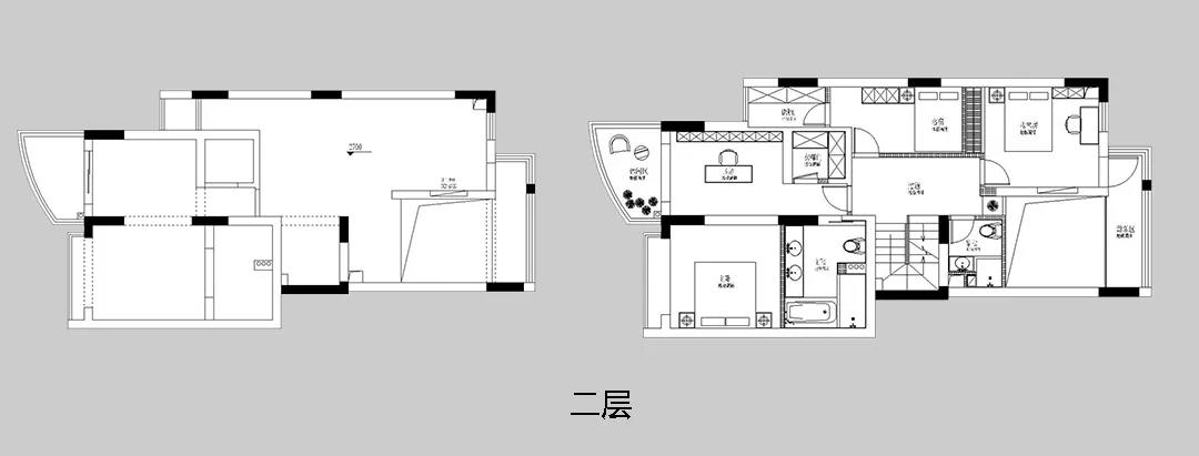
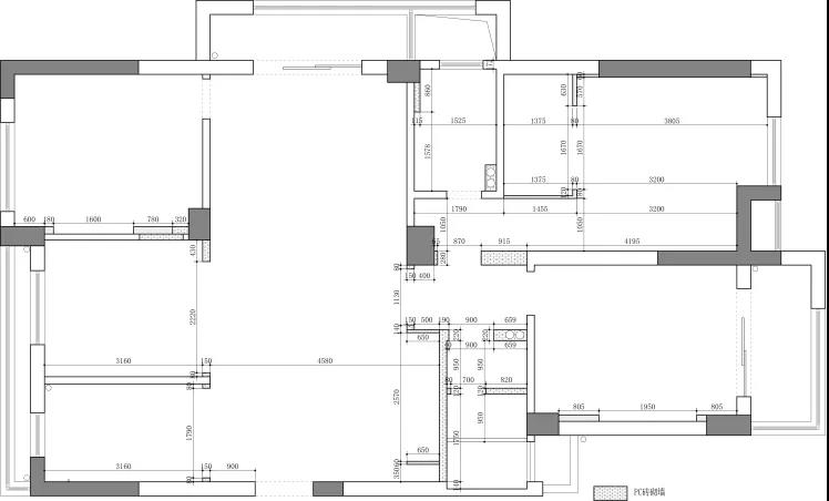
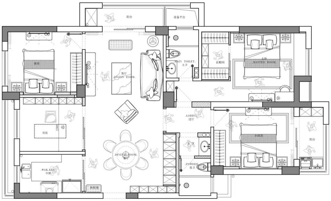
♕ MVP作品 设计六部汤泽阳 / 天鸿君邑 本次PK赛最佳作品,来自设计六部汤老师的天鸿君邑。从业经验相当丰富的汤老师,本次也为大家分享了自己一套优秀的现代简约风格作品。 ▲户型图 ▲西厨与餐厅配置,岛台设计超级实用! 业主可以说是位餐饮界大佬,所以厨房相关布局是本案的重中之重。超大面积的中西厨、餐厅规划给予业主最舒适的下厨、用餐空间。结合现代简约的利落线条,浓郁的小资格调就这样在空间中氤氲开来。 萧山分部刘勇 / 康城国际 家是收纳幸福的情感空间,而好的设计在实现功能最大化的同时,也是连接家庭成员之间亲密互动的纽带。 本案是美式风格作品。一个其乐融融的大家庭,设计师结合他们的生活习惯,将空间与居者的心境完美结合,营造出舒适安乐的幸福场。 户型图一览▼ 实景欣赏▼ ▲贵气加大气而又不失自在与随意的美式家居! 城东分部沈月英 / 名门世家 本案的硬装设计以造型木作和工艺皮革硬包为主,搭配昊伦软装的家具配以象牙白为主色调,加上一些颇具现代感的轻奢元素,汲取了美式中温情的部分,摒弃过于厚重的形体表现,呈现出优雅的格调。 户型图一览▼ 实景欣赏▼ 设计二部胡雅芳 / 金都华庭 在家居设计领域里,新与旧、中与西,会随着时代演进以及业主审美的变化,衍生出风貌各异的创新式样。混搭风格通常包含有传统的经典余韵,又加入了适宜现代生活的舒适要素,虽然小众,但足够有个性。 要设计一个与众不同的家,胆大心细很重要。杂而不乱,才是混搭的最高境界。本案为230方混搭风格作品,或许可以带给你一些灵感哦~ 户型图一览▼ 实景欣赏▼ 设计三部许明 / 玉兰苑 本案的屋主是一对退休夫妻,喜爱摄影和书法,也爱中国传统文化,所以风格很快就确定了中式。整体设计偏向传统、稳重与大气,符合居住者的心性。 户型分析▼ ▲原始户型图 ▼平面设计图 设计改动:敲掉原户型上多余的墙,使整个空间视野上变得更加开阔,动线更加分明,并将多余的设备平台包进来提升了空间利用率。 实景欣赏▼ 全案组史晓帅 / 都会森林 本案为精装房案例。精装房可以省去前期装修等一系列繁琐工程,但也存在着一些显而易见的弊端,比如风格不合心意、空间利用率不高、功能分区不合理等等。通过设计来丰富内部空间,达到业主想要的风格效果,使其符合更高的审美需求,正是精装房设计的关键。 SU空间效果一览▼ 效果图▼ 科技城分部王丽婷 / 上塘宸章 本案为顶层复式的新中式项目,业主喜爱新中式风格,以及传统的中式家具,空间改造为设计师首先考虑的因素,要满足六口人的居住需求,楼梯的位置和储物空间规划是此次设计的重点。 实景欣赏▼ 本次会议邀请到了欧瑞博智能家居的马总与HBI瓷砖的小伙伴到现场为大家做了各自的产品介绍,软装部孟老师和产品中心的同事则带来了最新的展厅上新信息。 △李总为各业绩优秀的设计师颁奖 会议的结尾,李总讲话强调,提升客户满意度始终是我们工作的重中之重,这是所有南鸿人应谨记的准则,以客户为本。设计师要不断提升自己的设计水准,跟上现有的流行步伐,从客户的需求出发,为他们打造更优质的方案。




























在线预约专享优惠
x
联系电话 :400-8800-618